
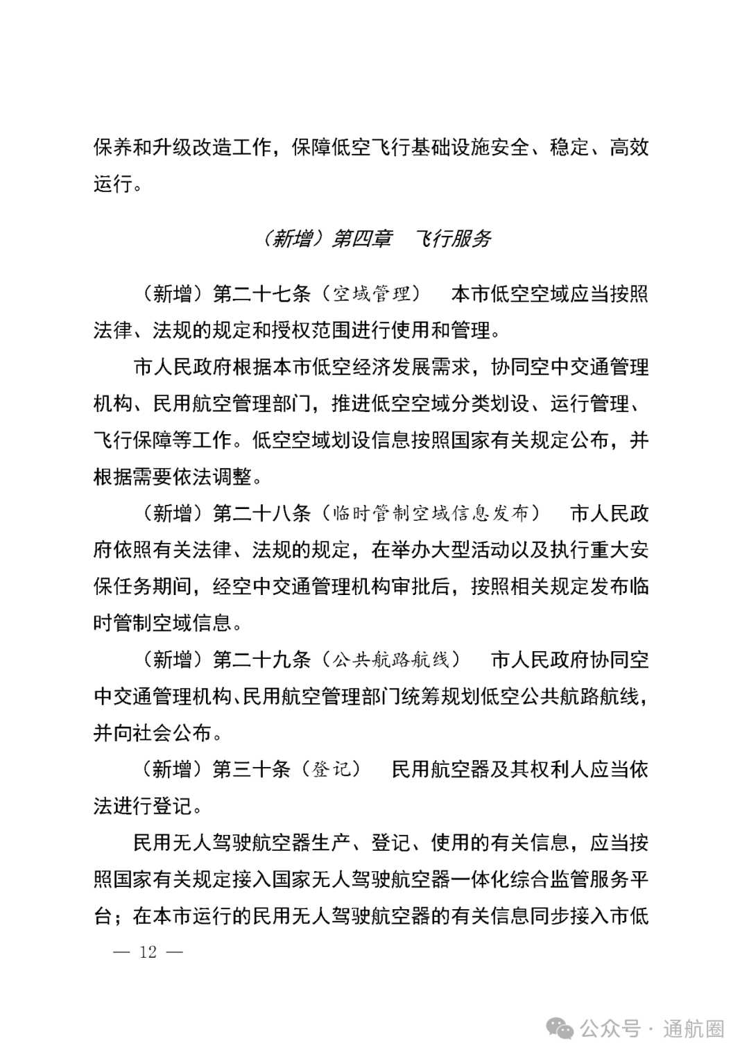
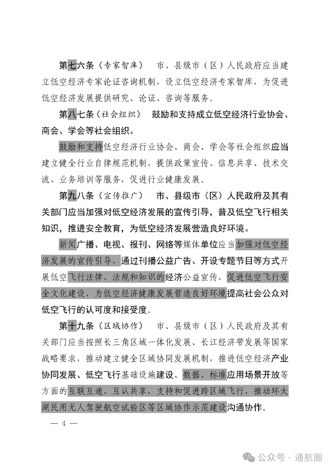
5月19日,苏州市人大常委会办公室发布公告,就《苏州市低空经济促进条例(草案修改三稿)》公开征求意见。此版草案共8章58条,包括总则、产业发展、基础设施、飞行服务、应用推广、促进措施、安全保障及附则,其中新增第四章“飞行服务”,并拆分出第六章“促进措施”。该条例拟自2025年10月1日起施行,此次征求意见的意见反馈截止日期为2025年5月30日。
以下为征求意见稿,其中阴影部分为拟删除内容,黑体部分为拟增加内容,
来源:苏州市人大网。
其他人都在看:


以上内容为高博特编辑选取的热点新闻,尊重原创,如有侵权请联系删除。
—————— 特别关注 ——————
让科技更好地赋能产业,“尖兵之翼”永不落幕。高博特自2006年发起、策划、投资、组织,在相关专业机构支持下成功举办了最早的无人机主题会展活动——“尖兵之翼中国无人机大会暨展览会”后持续推动无人机技术交流。高博特创新引领最早在深圳、上海、郑州等地发起举办无人系统会展赛飞活动,有力促进了我国无人系统整体技术进步和产业发展。
20年来,高博特始终坚持让科技更好地赋能产业的愿景;努力为行业企业搭建产业链高端交流平台,为科技转化为生产力服务。具体业务范围涵盖:信息情报、媒介传播、会展活动、招商加盟、品牌提升、咨询服务、产品中心等七大服务体系,长期服务于“军转民、民参军、军民融合”等国家战略。
以上内容为高博特编辑选取的热点新闻,尊重原创,如有侵权请联系删除。