
12月19日,全国团体标准信息平台公布了中国航空学会团体标准《空地协同型自主飞行辅助系统通用要求》。该标准由培风智行、御风未来、九洲空管、东部通航、航科院等十余家业内领先企业、科研院所及行业协会共同编写,聚焦于中大型无人驾驶航空器,系统性地规定了安装和部署自主飞行辅助系统的通用技术要求,核心涵盖监视处理、自主防撞、空地协同决策辅助和自主间隔管理四大功能模块。
其中,“监视处理”与“自主防撞”模块直指当前低空安全运行最核心的“感知与避撞”技术瓶颈,为该领域提供了明确、统一的技术规范。该标准已于2025年11月1日起正式实施。
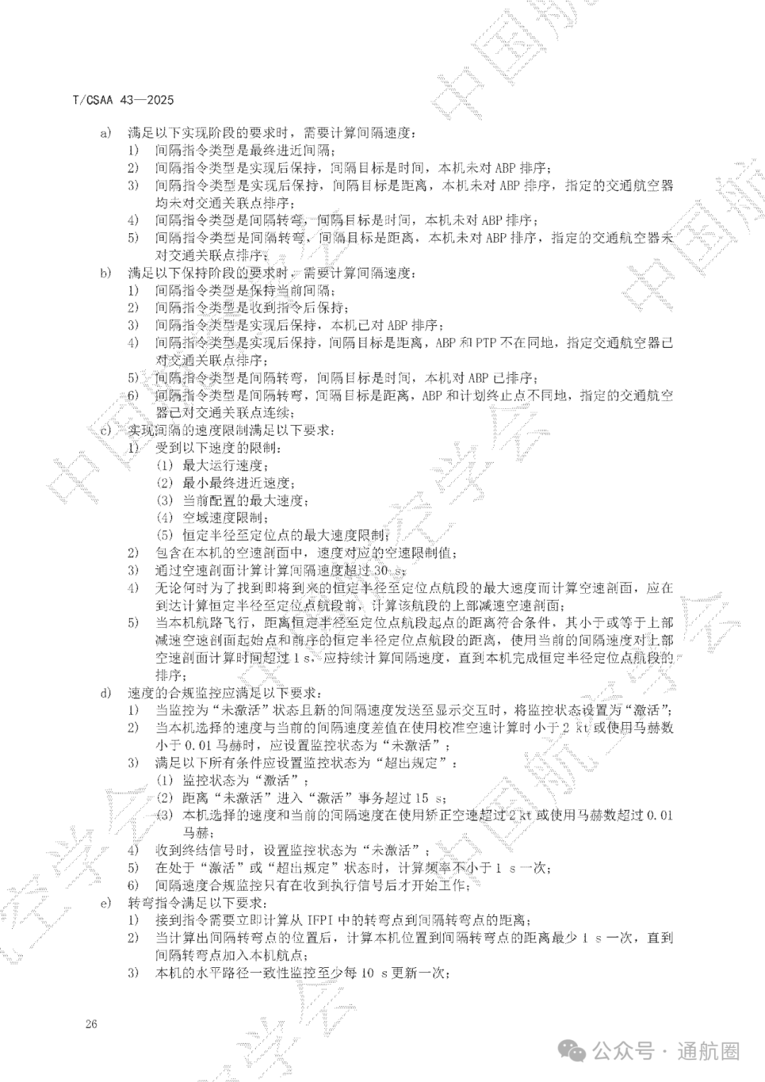
以下是该标准全文:
来源:全国团体标准信息平台、中国航空学会、培风智行
以上内容为高博特编辑选取的热点新闻,尊重原创,如有侵权请联系删除。
—————— 特别关注 ——————
让科技更好地赋能产业,“尖兵之翼”永不落幕。高博特自2006年发起、策划、投资、组织,在相关专业机构支持下成功举办了最早的无人机主题会展活动——“尖兵之翼中国无人机大会暨展览会”后持续推动无人机技术交流。高博特创新引领最早在深圳、上海、郑州等地发起举办无人系统会展赛飞活动,有力促进了我国无人系统整体技术进步和产业发展。
20年来,高博特始终坚持让科技更好地赋能产业的愿景;努力为行业企业搭建产业链高端交流平台,为科技转化为生产力服务。具体业务范围涵盖:信息情报、媒介传播、会展活动、招商加盟、品牌提升、咨询服务、产品中心等七大服务体系,长期服务于“军转民、民参军、军民融合”等国家战略。
以上内容为高博特编辑选取的热点新闻,尊重原创,如有侵权请联系删除。